公司介绍
业务开展情况
数据计算产品
桌面终端系列
服务与支持
服务产品
技术支持
下载中心
自助服务
生态伙伴互认证查询
合作伙伴查询
金融
运营商
互联网
政企
科教医疗
校企合作
人才认证
课程培训
认证及报告
发布时间:2025-06-18
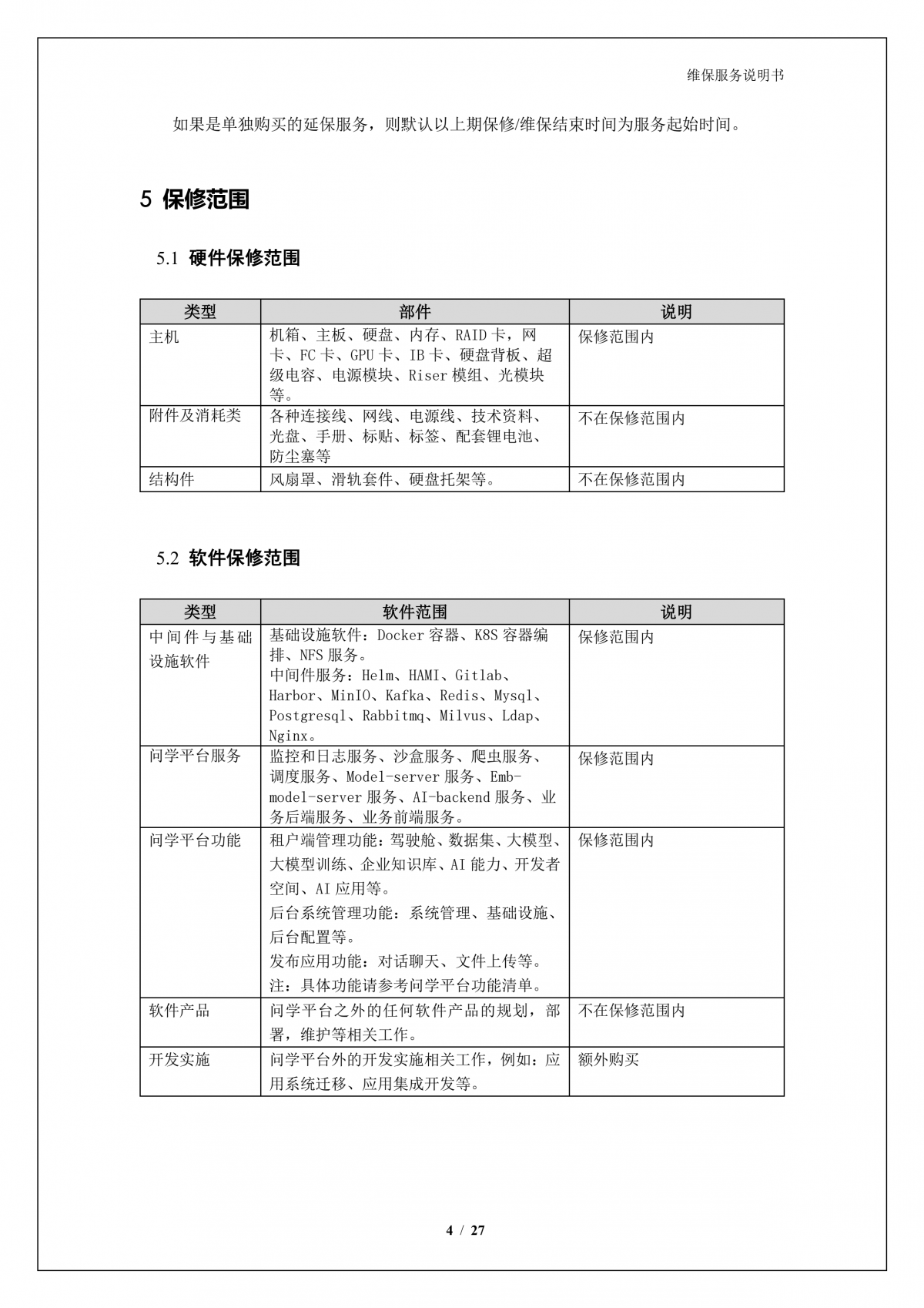
活期通 华夏活期通A924 问学大模型一体机维保服务说明书_V1.0
活期通 华夏活期通服务器产品维护服务说明书
活期通 华夏活期通邮箱
活期通 华夏活期通
evo视讯真人官网集团
返回顶部
客户服务热线
公司地址
E-mail